您当前所在的位置:

首页 > 新闻 · 政策 > 今年会动态

奉公守法 ▎拒贪腐 树清风

发布日期:2021-08-24浏览次数:{0:1754-01-01}发布人:





奉公守法

反贪污

受贿

2021第2期






“言不中法者,不听也;行不中法者,不高也;事不中法者,不为也。”

——《商君书·君臣》




 前言 


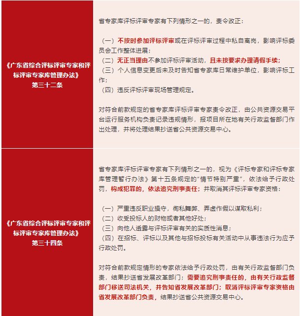
  2020年至今,广东省综合评标评审专家库系统共对15名评标专家进行处罚通报,其中违反《广东省综合评标评审专家和评标评审专家库管理办法》第三十二条规定的评标专家共13人,5人因无正当理由不参与评标评审活动,且未按要求办理请假手续、不按时参加评标评审活动被责令改正,其余8人因迟到、缺席等负面行为被责令改正并记入违规记录;2名评标专家因犯串通投标罪,违反《广东省综合评标评审专家和评标评审专家库管理办法》第三十四条被取消广东省综合评标评审专家资格并永久移除出库。


(截图地址:https://gdzjk.gdggzy.org.cn/)


  上述王珏和潘磊作为一名评标专家应当秉公守法、切实维护国家利益,却“行不中法”,因一时的贪念,无视国家法律,损害国家、社会及他人的利益,最终被依法追究刑事责任。







案情引入


  2016年起,中山市华晟建筑工程有限公司的法定代表人王珏、副总经理潘磊伙同多人为取得中山市多个工程项目的承包权,借用和安排多家有资质的公司参与围标活动,由王珏、潘磊统一确定投标报价,中山市华某建筑工程有限公司经营部负责人赵文博负责联系参与投标公司、制作、封装标书。截止2018年1月,王珏、潘磊等人以上述方式共参与串通投标犯罪24起。


  法网恢恢,疏而不漏。王珏、潘磊等人的行为最终被揭露,中山市第一市区人民检察院于2019年2月25日向人民法院提起公诉,指控其犯串通投标罪。中山市第一人民法院于2019年9月16日作出判决,认定王珏、潘磊犯串通投标罪,判处有期徒刑一年八个月,并分别处罚金人民币十万元、九万元。


  在招标采购中,评标过程是极为关键的环节,评标专家在此过程中起着主导作用,负责具体评标事务,为采购人评选出最为合适的供应商。故此,评标专家在评审现场的一言一词都可能影响评审的公正性。可见,评标专家应具有良好的职业道德,廉洁自律,遵纪守法;具有一定的专业能力,并且熟悉招标采购的相关政策法规。


  为了加强评审活动管理,需要规范评标专家的评审行为,推行阳光评审,使评审活动在公平、公正下开展,杜绝一切违反公平竞争原则的行为。


  首先,评标专家需要具有一定的专业水平,同时具有良好的职业道德,加强廉洁自律意识、法律意识、职业道德意识的培养。


  其次,采购人或采购代理机构应严格把控招标文件的质量,评审因素应当细化、量化,且与相应的商务条件和采购需求对应,制约评审专家自由裁量权。


  最后,在评审过程中,采购人或采购代理机构发现评标专家存在发表倾向性意见或者征询采购人的倾向性意见等违反评标纪律情形时,应及时制止,维护评审秩序。


依据指引















法律指引

《中华人民共和国刑法》